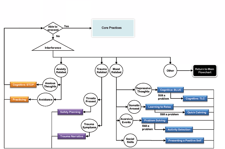
Presenting A Positive Self Activity Selection Problem Solving Quick Calming Learning to Relax Cognitive: TLC Cognitive: BLUE Trauma Narrative Safety Planning Practicing Cognitive STOP Booster Looking Ahead Daily Report Card Making a Plan Time Out Rewards Giving Effective Instructions Active Ignoring Praise One-on-One time Learning About Behavior Engaging Parents
Booster Looking Ahead Daily Report Card Making a Plan Time Out Rewards Giving Effective Instructions Active Ignoring Praise One-on-One time Learning About Behavior Engaging Parents
Presenting A Positive Self Activity Selection Problem Solving Quick Calming Learning to Relax Cognitive: TLC Cognitive: BLUE Trauma Narrative Safety Planning Practicing Cognitive STOP