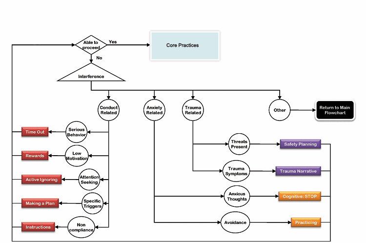
Practicing Cognitive: STOP Trauma Narrative Safety Planning Giving Effective Instructions Making a Plan Active Ignoring Rewards Time Out Wrap Up Plans for Coping Cognitive: TLC Cognitive: BLUE Presenting a Positive Self Quick Calming Learning to Relax Activity Selection Problem Solving Learn About Depression Parent Learn About Depression Child Getting Acquainted
Wrap Up Plans for Coping Cognitive: TLC Cognitive: BLUE Presenting a Positive Self Quick Calming Learning to Relax Activity Selection Problem Solving Learn About Depression Parent Learn About Depression Child Getting Acquainted
Practicing Cognitive: STOP Trauma Narrative Safety Planning Giving Effective Instructions Making a Plan Active Ignoring Rewards Time Out